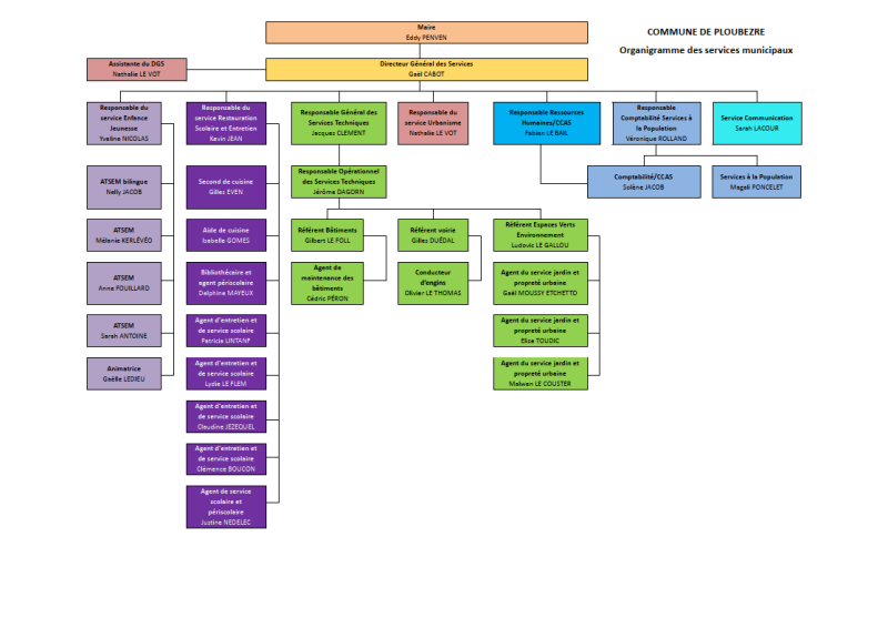
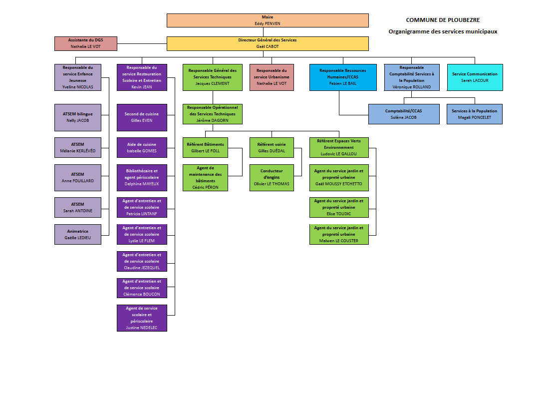
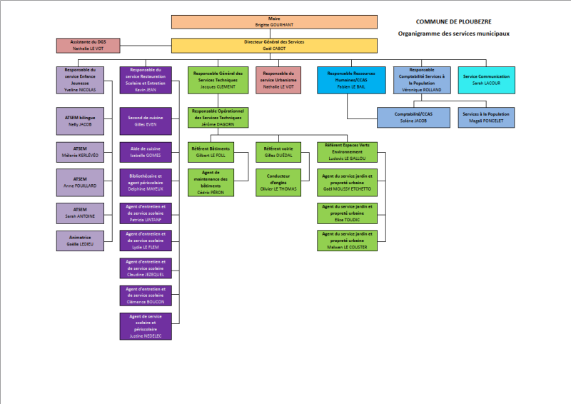
Service Accueil
Magali PONCELET, Solène JACOB
– État civil (naissances, mariages, décès, etc.) documents d’identité (cartes d’identité, passeports…)
– Dépôt des dossiers, inscriptions scolaires, centre aéré, cantine, garderie.
– Réservation des salles, des tables ...
– Prise de rendez-vous avec les élus.
Service Communication
Sarah LACOUR
CCAS
Solène JACOB, Fabien LE BAIL
– Demande d’aide au CCAS,
– Banque alimentaire
Service Comptabilité
Véronique ROLLAND
– Concessions du cimetière et législation funéraire
– Édition des factures.
– Budgets principal et annexes de la commune.
Service Ressources Humaines
Fabien LE BAIL
– Ressources humaines, (candidatures, remplacement aux écoles, ...)
– Paie
Service Enfance Jeunesse
Yveline NICOLAS
– Organisation des centres aérés et garderie
– Responsable des ATSEM.
Service restauration scolaire et entretien des locaux
Kevin JEAN
Service Urbanisme
Nathalie LE VOT
– P.L.U, permis de construire, déclarations de travaux, certificats d’urbanisme, etc.
Responsable Opérationnel du Service Technique
Jérôme DAGORN
Responsable Général des Services Techniques
Jacques CLEMENT
Directeur Général des Services
Gaël CABOT







